Tiết kiệm được:
Đổi Mới Miễn Phí Trong Vòng 7 Ngày.
Đổi Và Bảo Hành Cực Dễ, Chỉ Cần Số Điện Thoại.
Giao Hàng Toàn Quốc.
Phân loại ứng dụng hệ thống phun sương nước áp lực cao
Hệ thống phun sương ứng dụng phun dập cháy tổng thể (total flooding): Hệ thống phun sương phun đều sương vào toàn bộ khu vực được bảo vệ để bảo vệ tất cả các vật thể đó.
Hệ thống phun sương ứng dụng chữa cháy cục bộ: Hệ thống phun sương trực tiếp phun sương nước vào các vật thể được bảo vệ để bảo vệ một vật thể cụ thể trong nhà và ngoài trời hoặc không gian cục bộ.
Hệ thống phun sương nước ứng dụng cục bộ: Hệ thống phun sương bảo vệ một khu vực được xác định trước trong phòng.
Đặt trưng
(1) Không gây ô nhiễm và hủy hoại môi trường, bảo vệ vật thể, nhiên liệu, là sản phẩm lý tưởng thân thiện với môi trường.
(2) Hiệu suất cách điện tốt, an toàn và đáng tin cậy để chữa cháy trên các thiết bị điện.
(3) Tiêu thụ ít nước chữa cháy hơn, ít cặn nước hơn.
(4) Phun sương nước có thể làm giảm đáng kể hàm lượng khói và độc tính của đám cháy, có lợi cho việc sơ tán an toàn.
(5) Hiệu suất chữa cháy tốt, được sử dụng rộng rãi, đám cháy dữ dội và hiệu suất chữa cháy tốt hơn đối với đám cháy dữ dội và lan nhanh.
(6) Nước làm chất chữa cháy từ nhiều nguồn khác nhau, giá thành rẻ.
(7) Bồn chứa nước ở trạng thái chờ trong áp suất khí quyển, không có vấn đề rò rỉ, an toàn và đáng tin cậy.
Sương nước thích hợp cho việc chữa cháy, chữa cháy, chữa cháy và kiểm soát nhiệt độ của các đám cháy sau:
- Đám cháy loại A: cháy chất rắn dễ cháy ở hiệu sách, cơ sở dữ liệu lưu trữ, di tích văn hóa và những nơi khác
- Đám cháy loại B: cháy chất lỏng dễ cháy trong trạm thủy lực, phòng biến áp điện ngâm dầu, kho dầu bôi trơn, kho dầu tuabin, phòng máy phát điện diesel, phòng nồi hơi đốt dầu, phòng máy đốt dầu trực tiếp, phòng tủ công tắc dầu, và những nơi khác
- Đám cháy loại C: cháy tia khí dễ cháy trong phòng tuabin khí, phòng máy đốt khí trực tiếp và những nơi khác
- Đám cháy loại E: cháy điện và thiết bị tại các phòng phân phối điện, phòng máy tính, phòng xử lý dữ liệu, phòng thông tin liên lạc, phòng điều khiển trung tâm, phòng cáp lớn, hầm cáp (hành lang), trục cáp, hành lang ống tích hợp, cabin cáp, cabin điện,
- Đám cháy K: cháy dầu mỡ bếp;
- Các đám cháy khác: cháy trong phòng thử động cơ, hầm giao thông, phòng điện đầu máy, phòng điện và những nơi khác mà sương nước thích hợp để chữa cháy
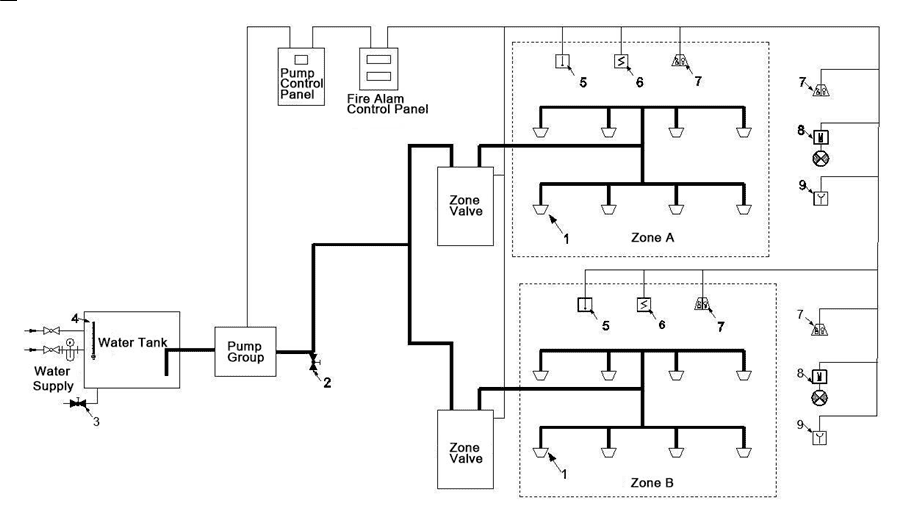
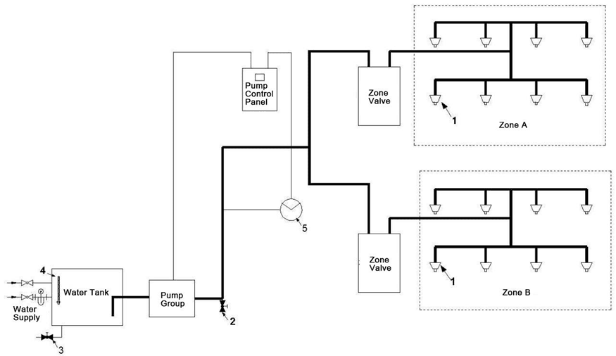
Các bộ phận chính của hệ thống

1. Bơm cao áp 2. Van xả nước 3. Ống nước đầu ra. 4. Khung
5. Van an toàn 6. Ống đầu ra 7. Tủ điều khiển 8. Bơm bù
Cấu tạo của hệ thống phun sương loại hở

Cấu tạo của hệ thống phun sương nước loại kín
